首页>要闻>沸点 沸点
杭州25家游泳池被曝水质不合格 尿素超标严重
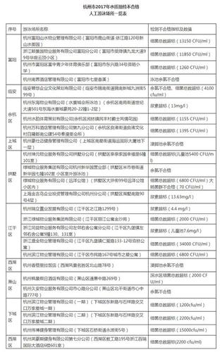
据钱江晚报消息:8月4日上午,杭州市卫生和计划生育监督所公布了截至2017年7月31日全市游泳场所水质的检查情况。其中,25家单位水质检测不合格,被行政罚款12.5万元。
今年水质监测不合格名单中,小区游泳池占比最高有14家,包括远洋公馆、城市之星等小区;其次是健身馆和酒店,本次杭州香格里拉酒店也上榜了。主要的不合格指标分别为游离性余氯、尿素、细菌总数和大肠菌群。
其中,细菌总数超标最多的是位于江干区九堡镇泊林公寓内的浙江盛全物业管理有限公司游泳池,细菌总数达34000cfu/ml(标准为小于等于1000 cfu/ml),尿素超标最严重的是位于拱墅区湖墅南路的上海金吉鸟企业投资管理有限公司杭州分公司游泳池,尿素达13.63mg/l(标准为小于等于3.5 mg/l)。

钱江晚报 图
近年来,随着大家对生活品质要求的不断提高,小区配备泳池、健身场所等已成为必备要素之一。不少人也觉得这是一个便民措施,家门口就可以健身,还可以带孩子暑期游泳戏水。
但是,杭州市卫生与计划监督所副所长金涛告诉记者,目前不少小区物业管理方其实是没有相关的经营游泳池专业资质的,部分物业对泳池的管理也不够规范,水质自然很难达标。
“泳池中细菌总数超标,说明泳池对水质的消毒没有做到位;尿素超标,那就说明泳池没有积极换水、做好水循环系统?!苯鹛伪硎?,按规定,泳池每天需对菌落总数进行检测,若细菌超标则需加大消毒力度,同时每天泳池需补充至少10%的新水,如果游泳人数过多,还需加大更换水量。
如何挑选卫生合格的泳池?如何健康安全地畅快游泳?卫生监督员给出的经验是:
游泳场所合不合格,先看这几项基本条件
1. 游泳场所是否有公示卫生许可证和卫生检测报告
2. 游泳场所从业人员是否有取得有效健康合格证明上岗
3. 游泳场所是否有设置强制通过式淋浴装置和强制通过式浸脚消毒池
4. 游泳场所是否有标明泳池规则和更衣室、淋浴等标志
5. 游泳场所是否有设置气温、水温、余氯、PH值的公告牌
6. 游泳场所是否设有安全求生塔及警示标识,并配备专业救生员
7. 游泳场所是否设有深、浅不同分区的游泳池,要有明显的水深度、深浅水区警示标识,或者在游泳池内设置标识明显的深、浅隔离带。
8. 游泳场所应放置“严禁肝炎、重症沙眼、急性出血性结膜炎、中耳炎、肠道传染病、精神病、性病等患者和酗酒者进入”的禁游标识。
游泳池水干不干净,用这几招初步判断

浙江在线健康网 图
大家可以站在泳池边,看看能不能看到第三条线,能看到说明水清洁度还不错。
观察池水是否清澈透明,水中无漂浮物,水底无沉淀物,周边环境是否整洁干净。浊度是非常重要的感官指标,直接影响游泳者的心理感受。

这就是泳池循环水处理系统,泳池的水会经过这里循环处理。它就像“吸尘器”,把水里的杂志过滤掉。
浊度高可能是因为水中细菌及有机物含量高,泳池如果做好消毒过滤工作,可有效降低池水的浊度,池水中细菌含量也能明显下降,同等剂量的消毒剂也能发挥更大效能。

工作人员正在检查“余氯”。  浙江在线健康网 图
消毒水味太大,会刺激皮肤及耳鼻口?其实,“余氯”也是判断泳池水质是否合格的重要指标,它是指池水经过加氯消毒,接触一定时间后,水中所余留的有效氯。

A级单位会装有24小时的水质监测系统,包括PH值、余氯、浊度等,这些数据会实时传送到卫监部门受到监控。
编辑:秦云
关键词:游泳池 水质不合格 杭州
 
       
 

 球迷风暴
球迷风暴 毕业啦
毕业啦 斯里兰卡“螃蟹部长”的美食故事
斯里兰卡“螃蟹部长”的美食故事 格鲁吉亚新总理和内阁赢得议会信任投票
格鲁吉亚新总理和内阁赢得议会信任投票 美商务部批准首批钢铁产品“232”关税豁免申请
美商务部批准首批钢铁产品“232”关税豁免申请 联合国总部举行“国际瑜伽日”活动
联合国总部举行“国际瑜伽日”活动 中国美食节在特拉维夫举行
中国美食节在特拉维夫举行 匈牙利国会通过“阻止索罗斯”法案
匈牙利国会通过“阻止索罗斯”法案
 法蒂玛·马合木提
法蒂玛·马合木提 王召明
王召明 王霞
王霞 辜胜阻
辜胜阻 聂震宁
聂震宁 钱学明
钱学明 孟青录
孟青录 郭晋云
郭晋云 许进
许进 李健
李健 覺醒法師
覺醒法師 吕凤鼎
吕凤鼎 贺铿
贺铿 金曼
金曼 黄维义
黄维义 关牧村
关牧村 陈华
陈华 陈景秋
陈景秋 秦百兰
秦百兰 张自立
张自立 郭松海
郭松海 李兰
李兰 房兴耀
房兴耀 池慧
池慧 柳斌杰
柳斌杰 曹义孙
曹义孙 毛新宇
毛新宇 詹国枢
詹国枢 朱永新
朱永新 张晓梅
张晓梅 焦加良
焦加良 张连起
张连起 龙墨
龙墨 王名
王名 何水法
何水法 李延生
李延生 巩汉林
巩汉林 李胜素
李胜素 施杰
施杰 王亚非
王亚非 艾克拜尔·米吉提
艾克拜尔·米吉提 姚爱兴
姚爱兴 贾宝兰
贾宝兰 谢卫
谢卫 汤素兰
汤素兰 黄信阳
黄信阳 张其成
张其成 潘鲁生
潘鲁生 冯丹藜
冯丹藜 艾克拜尔·米吉提
艾克拜尔·米吉提 袁熙坤
袁熙坤 毛新宇
毛新宇 学诚法师
学诚法师 宗立成
宗立成 梁凤仪
梁凤仪 施 杰
施 杰 张晓梅
张晓梅


