首页>收藏·鉴宝>资讯资讯
黄河流域博物馆联盟在郑州成立 集结九省区45家博物馆

中新网郑州12月24日电 (记者 韩章云)12月23日,黄河流域博物馆联盟成立暨黄河文化保护传承弘扬研讨会在郑州召开。当日,黄河流域九个省区的45家博物馆联合成立黄河流域博物馆联盟,以讲好“黄河故事”,更好地弘扬黄河文化,延续历史文脉。
当日,来自国家文物局、黄河流域九省区文物局的领导,黄河流域40多家博物馆的100多位馆长和专家学者共同见证了黄河流域博物馆联盟的成立。

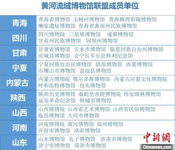
黄河流域博物馆联盟,是由河南博物院提出倡议,由青海省博物馆、四川博物院、甘肃省博物馆、宁夏回族自治区博物馆、内蒙古博物院、陕西历史博物馆、山西博物院、河南博物院和山东博物馆共同发起成立,共联合了黄河流域九省区的45家各级、各类博物馆。
国家文物局党组成员、副局长关强致辞时表示,黄河流域博物馆在?;ご泻胙锘坪游幕矫嬗凶挪豢商娲淖饔谩?/p>
记者了解到,黄河流域博物馆联盟的定位是在国家文物局和黄河流域九省区文物局指导下,由黄河流域九省区的文博机构、科研院所和相关机构等共同建立、聚焦黄河文化的公益性非营利合作组织。黄河流域博物馆联盟筹备组和秘书处设在河南博物院,每两年进行一次召集单位换届选举。

会上,集体表决通过了黄河流域博物馆联盟首批成员候选单位,通过了《黄河流域博物馆联盟章程》,并一致推选河南博物院为黄河流域博物馆联盟首届召集单位。河南博物院院长马萧林作为首届召集单位代表致辞,并提名河南博物院副院长张得水为黄河流域博物馆联盟首届秘书长。
河南省文化和旅游厅厅长姜继鼎在致辞时表示,目前,河南省文化和旅游厅正着手河南省黄河文化?;ご泻胙镒ㄏ罟婊谋嘀乒ぷ鳌OM幽喜┪镌阂曰坪恿饔虿┪锕萘说某闪⑽趸?,为保护、传承、弘扬黄河文化和河南省文物博物馆事业做出更大贡献。
未来,黄河流域博物馆联盟将顺应中国文化繁荣发展的时代潮流,推进黄河文化遗产的研究与?;?,深入挖掘黄河文化蕴含的时代价值,推动黄河文化的创造性转化、创新性发展,带动黄河流域博物馆深入参与到黄河文化保护传承弘扬事业中,服务当代社会高质量发展。(完)
编辑:杨岚
关键词:博物馆 黄河流域 联盟





