首页>今日读图今日读图
中纪委这样点名接待办:3年买了2007瓶高档酒
(原标题:中纪委这样点名接待办,5年来还是头一遭?。?/p>
高档酒的问题已经是老生常谈了,却仍有干部顶风违纪。
《中国纪检监察报》21日刊登了中央纪委对五起违反中央八项规定精神典型问题,这五起典型案例都涉及违规购买和使用高档酒水。
记者注意到,尽管中央纪委在十八大以来经常发布查处违反八项规定的典型问题,但是对违规购买和使用高档酒水这一类典型问题进行集中通报的情况,这应该是首次。
中央纪委有关负责人评价称这5起问题都很典型。“十八大以来,落实中央八项规定精神、纠正‘四风’取得显著成效,但作风建设依然任重道远?!?/p>

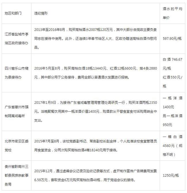
3年买了2007瓶高档酒
先来看看在中央三令五申下,这些成为负面典型的党员干部是如何“我行我素”的。
政知君还计算了一下被他们使用的“高档酒水”的平均单价。
以上情形明显违反中央对于公务接待有关规定,主要是这两个。
2015年修订的《中国共产党纪律处分条例》第九十九条规定,违反公务接待管理规定,超标准、超范围接待或者借机大吃大喝,对直接责任者和领导责任者,情节较重的,给予警告或者严重警告处分;情节严重的,给予撤销党内职务处分。
2013年12月8日,中共中央办公厅、国务院办公厅印发的《党政机关国内公务接待管理规定》第十条规定:确因工作需要而安排的工作餐不得提供高档菜肴、高档酒水。
这也是中央纪委有关负责人称这些党员干部“明知纪律明确禁止,仍不收敛不收手,变换花样顶风而上”的原因所在。
编辑:杨岚
关键词:中纪委这样点名接待办 中纪委点名接待办 点名接待办
 
       
 

 中国制造助力孟加拉国首条河底隧道项目
中国制造助力孟加拉国首条河底隧道项目 澳大利亚猪肉产业协会官员看好进博会机遇
澳大利亚猪肉产业协会官员看好进博会机遇 联合国官员说叙利亚约1170万人需要人道主义援助
联合国官员说叙利亚约1170万人需要人道主义援助 伊朗外长扎里夫宣布辞职
伊朗外长扎里夫宣布辞职 中国南极中山站迎来建站30周年
中国南极中山站迎来建站30周年 联合国特使赴也门斡旋荷台达撤军事宜
联合国特使赴也门斡旋荷台达撤军事宜 以色列前能源部长因从事间谍活动被判11年监禁
以色列前能源部长因从事间谍活动被判11年监禁 故宫博物院建院94年来首开夜场举办“灯会”
故宫博物院建院94年来首开夜场举办“灯会”
 法蒂玛·马合木提
法蒂玛·马合木提 王召明
王召明 王霞
王霞 辜胜阻
辜胜阻 聂震宁
聂震宁 钱学明
钱学明 孟青录
孟青录 郭晋云
郭晋云 许进
许进 李健
李健 覺醒法師
覺醒法師 吕凤鼎
吕凤鼎 贺铿
贺铿 金曼
金曼 黄维义
黄维义 关牧村
关牧村 陈华
陈华 陈景秋
陈景秋 秦百兰
秦百兰 张自立
张自立 郭松海
郭松海 李兰
李兰 房兴耀
房兴耀 池慧
池慧 柳斌杰
柳斌杰 曹义孙
曹义孙 毛新宇
毛新宇 詹国枢
詹国枢 朱永新
朱永新 张晓梅
张晓梅 焦加良
焦加良 张连起
张连起 龙墨
龙墨 王名
王名 何水法
何水法 李延生
李延生 巩汉林
巩汉林 李胜素
李胜素 施杰
施杰 王亚非
王亚非 艾克拜尔·米吉提
艾克拜尔·米吉提 姚爱兴
姚爱兴 贾宝兰
贾宝兰 谢卫
谢卫 汤素兰
汤素兰 黄信阳
黄信阳 张其成
张其成 潘鲁生
潘鲁生 冯丹藜
冯丹藜 艾克拜尔·米吉提
艾克拜尔·米吉提 袁熙坤
袁熙坤 毛新宇
毛新宇 学诚法师
学诚法师 宗立成
宗立成 梁凤仪
梁凤仪 施 杰
施 杰 张晓梅
张晓梅


