首页>政声·政情>观察 观察
河南确山县政府两次成"老赖" 数千万征地款对不上账
王根山和任妮曾向县政府申请信息公开,要求公开这4千多万征地补偿款的发放和使用情况。但县政府回复称,县政府不掌握“2011年西郊一组征地补偿款的发放及使用情况”的相关信息,建议向所在居委会或村民组咨询。
任妮因此向驻马店中院提起行政诉讼,最终获得法院支持。驻马店中院审理认为,任妮对征地补偿款的使用情况享有知情权,并判令被告确山县政府在判决生效之日起15个工作日内对原告任妮信息公开。
任妮的代理律师周邦俊告诉记者,官司打赢以后,县政府、镇政府包括村里,到现在也没有公开这笔款用到哪了。
周邦俊律师认为,目前,法院的判决已生效半年多,四千多万补偿款至今不知去向,确山县政府相关人员已涉嫌刑事犯罪,纪检监察机关应当及时介入。
确山县政府另一条失信记录
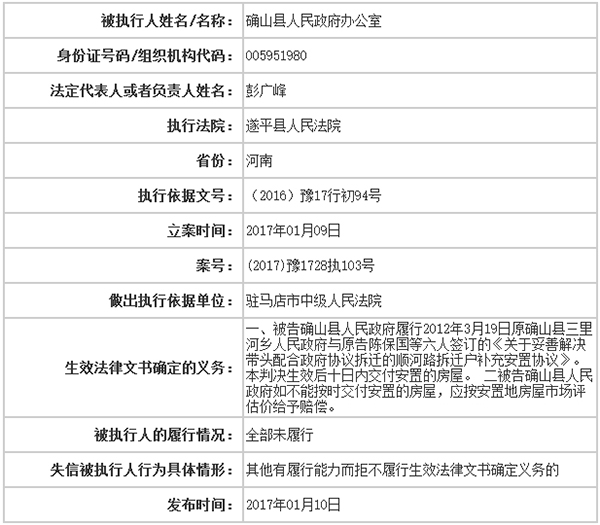
记者注意到,确山县政府拒不执行法院判决后,原告任妮向驻马店中院申请强制执行。根据全国失信被执行人名单公示系统,驻马店中院已于2017年1月10日将确山县政府纳入失信被执行人名单。
武汉大学司法研究中心研究员崔向前指出,信息公开,你就依法公开就行了,很简单的一个正常行政工作。不公开,要么里面有问题,要么没有把法院和老百姓当回事。
根据我国2014年修订后的《行政诉讼法》,行政机关拒不履行判决、裁定、调解书,社会影响恶劣的,可以对该行政机关直接负责的主管人员和其他直接责任人员予以拘留;情节严重,构成犯罪的,依法追究刑事责任。
崔向前认为,在行政机关拒不执行的情况下,可以对行政机关的主要责任人员进行拘留。因为他代表的是公权力,失信行为失去的是公信力,损害的是政府权威。
去年12月,河南省委办公厅、省政府办公厅联合出台《关于全面推进政务公开工作的实施意见》,全面推进行政决策、执行、管理、服务、结果公开,其中包括土地征收、资金管理等信息的公开。
既有中级法院的判决限期公开,又有省级政府的文件要求公开,确山县政府为何迟迟不公开对不上账的巨额征地款去向呢?记者今天多次联系确山县法制办,负责人岳全德电话始终无人接听。确山县委宣传部相关负责人表示,县里对此事高度重视,但没有正面回应拒不执行法院判决的理由。
该负责人说:“我们正在办理当中,有啥新的东西第一时间跟你联系。肯定得公开?!?/p>
编辑:李敏杰
关键词:县政府 确山县 公开 征地
 
       
 


 中国制造助力孟加拉国首条河底隧道项目
中国制造助力孟加拉国首条河底隧道项目 澳大利亚猪肉产业协会官员看好进博会机遇
澳大利亚猪肉产业协会官员看好进博会机遇 联合国官员说叙利亚约1170万人需要人道主义援助
联合国官员说叙利亚约1170万人需要人道主义援助 伊朗外长扎里夫宣布辞职
伊朗外长扎里夫宣布辞职 中国南极中山站迎来建站30周年
中国南极中山站迎来建站30周年 联合国特使赴也门斡旋荷台达撤军事宜
联合国特使赴也门斡旋荷台达撤军事宜 以色列前能源部长因从事间谍活动被判11年监禁
以色列前能源部长因从事间谍活动被判11年监禁 故宫博物院建院94年来首开夜场举办“灯会”
故宫博物院建院94年来首开夜场举办“灯会”
 法蒂玛·马合木提
法蒂玛·马合木提 王召明
王召明 王霞
王霞 辜胜阻
辜胜阻 聂震宁
聂震宁 钱学明
钱学明 孟青录
孟青录 郭晋云
郭晋云 许进
许进 李健
李健 覺醒法師
覺醒法師 吕凤鼎
吕凤鼎 贺铿
贺铿 金曼
金曼 黄维义
黄维义 关牧村
关牧村 陈华
陈华 陈景秋
陈景秋 秦百兰
秦百兰 张自立
张自立 郭松海
郭松海 李兰
李兰 房兴耀
房兴耀 池慧
池慧 柳斌杰
柳斌杰 曹义孙
曹义孙 毛新宇
毛新宇 詹国枢
詹国枢 朱永新
朱永新 张晓梅
张晓梅 焦加良
焦加良 张连起
张连起 龙墨
龙墨 王名
王名 何水法
何水法 李延生
李延生 巩汉林
巩汉林 李胜素
李胜素 施杰
施杰 王亚非
王亚非 艾克拜尔·米吉提
艾克拜尔·米吉提 姚爱兴
姚爱兴 贾宝兰
贾宝兰 谢卫
谢卫 汤素兰
汤素兰 黄信阳
黄信阳 张其成
张其成 潘鲁生
潘鲁生 冯丹藜
冯丹藜 艾克拜尔·米吉提
艾克拜尔·米吉提 袁熙坤
袁熙坤 毛新宇
毛新宇 学诚法师
学诚法师 宗立成
宗立成 梁凤仪
梁凤仪 施 杰
施 杰 张晓梅
张晓梅


