首页>要闻 要闻
中华人民共和国国民经济和社会发展第十三个五年规划纲要
第十五章 加快财税体制改革
围绕解决中央地方事权和支出责任划分、完善地方税体系、增强地方发展能力、减轻企业负担等关键性问题,深化财税体制改革,建立健全现代财税制度。
第一节 确立合理有序的财力格局
建立事权和支出责任相适应的制度,适度加强中央事权和支出责任。结合税制改革,考虑税种属性,进一步理顺中央和地方收入划分,完善增值税划分办法。完善中央对地方转移支付制度,规范一般性转移支付制度,完善资金分配办法,提高财政转移支付透明度。健全省以下财力分配机制。
第二节 建立全面规范公开透明的预算制度
建立健全预算编制、执行、监督相互制约、相互协调机制。完善政府预算体系,加大政府性基金预算、国有资本经营预算与一般公共预算的统筹力度,完善社会保险基金预算编制制度。实施跨年度预算平衡机制和中期财政规划管理,加强与经济社会发展规划计划的衔接。全面推进预算绩效管理。建立政府资产报告制度,深化政府债务管理制度改革,建立规范的政府债务管理及风险预警机制。建立权责发生制政府综合财务报告制度和财政库底目标余额管理制度。扩大预算公开范围,细化公开内容。
第三节 改革和完善税费制度
按照优化税制结构、稳定宏观税负、推进依法治税的要求全面落实税收法定原则,建立税种科学、结构优化、法律健全、规范公平、征管高效的现代税收制度,逐步提高直接税比重。全面完成营业税改增值税改革,建立规范的消费型增值税制度。完善消费税制度。实施资源税从价计征改革,逐步扩大征税范围。清理规范相关行政事业性收费和政府性基金??骰肪潮;に啊M晟频胤剿疤逑?,推进房地产税立法。完善关税制度。加快推进非税收入管理改革,建立科学规范、依法有据、公开透明的非税收入管理制度。深化国税、地税征管体制改革,完善税收征管方式,提高税收征管效能。推行电子发票。
第四节 完善财政可持续发展机制
优化财政支出结构,修正不可持续的支出政策,调整无效和低效支出,腾退重复和错位支出。建立库款管理与转移支付资金调度挂钩机制。创新财政支出方式,引导社会资本参与公共产品提供,使财政支出保持在合理水平,将财政赤字和政府债务控制在可承受范围内,确保财政的可持续性。
第十六章 加快金融体制改革
完善金融机构和市场体系,促进资本市场健康发展,健全货币政策机制,深化金融监管体制改革,健全现代金融体系,提高金融服务实体经济效率和支持经济转型的能力,有效防范和化解金融风险。
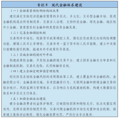
第一节 丰富金融机构体系
健全商业性金融、开发性金融、政策性金融、合作性金融分工合理、相互补充的金融机构体系。构建多层次、广覆盖、有差异的银行机构体系,扩大民间资本进入银行业,发展普惠金融和多业态中小微金融组织。规范发展互联网金融。稳妥推进金融机构开展综合经营。推动民间融资阳光化,规范小额贷款、融资担?;沟确⒄埂L岣呓鹑诨构芾硭胶头裰柿?。
第二节 健全金融市场体系
积极培育公开透明、健康发展的资本市场,提高直接融资比重,降低杠杆率。创造条件实施股票发行注册制,发展多层次股权融资市场,深化创业板、新三板改革,规范发展区域性股权市场,建立健全转板机制和退出机制。完善债券发行注册制和债券市场基础设施,加快债券市场互联互通??⒎洗葱滦枨蟮慕鹑诜?,稳妥推进债券产品创新,推进高收益债券及股债相结合的融资方式,大力发展融资租赁服务。健全利率、汇率市场决定机制,更好发挥国债收益率曲线定价基准作用。推动同业拆借、回购、票据、外汇、黄金等市场发展。积极稳妥推进期货等衍生品市场创新。加快发展保险再保险市场,探索建立保险资产交易机制。建立安全高效的金融基础设施,实施国家金库工程。
第三节 改革金融监管框架
加强金融宏观审慎管理制度建设,加强统筹协调,改革并完善适应现代金融市场发展的金融监管框架,明确监管职责和风险防范处置责任,构建货币政策与审慎管理相协调的金融管理体制。统筹监管系统重要性金融机构、金融控股公司和重要金融基础设施,统筹金融业综合统计,强化综合监管和功能监管。完善中央与地方金融管理体制。健全符合我国国情和国际标准的监管规则,建立针对各类投融资行为的功能监管和切实?;そ鹑谙颜吆戏ㄈㄒ娴男形喙芸蚣?,实现金融风险监管全覆盖。完善国有金融资本管理制度。加强外汇储备经营管理,优化外汇储备运用。有效运用和发展金融风险管理工具,健全监测预警、压力测试、评估处置和市场稳定机制,防止发生系统性、区域性金融风险。
图表:专栏5 现代金融体系建设
第十七章 创新和完善宏观调控
健全宏观调控体系,创新宏观调控方式,增强宏观政策协同性,更加注重扩大就业、稳定物价、调整结构、提高效益、防控风险、?;せ肪?,更加注重引导市场行为和社会预期,为结构性改革营造稳定的宏观经济环境。
第一节 强化规划战略导向作用
依据国家中长期发展规划目标和总供求格局实施宏观调控。发挥国家发展战略和规划的引导约束作用,各类宏观调控政策要服从服务于发展全局需要。完善以财政政策、货币政策为主,产业政策、区域政策、投资政策、消费政策、价格政策协调配合的政策体系,增强财政货币政策协调性。
第二节 改进调控方式和丰富政策工具
坚持总量平衡、优化结构,把保持经济运行在合理区间、提高质量效益作为宏观调控的基本要求和政策取向,在区间调控的基础上加强定向调控、相机调控,采取精准调控措施,适时预调微调。稳定政策基调,改善与市场的沟通,增强可预期性和透明度。更好发挥财政政策对定向调控的支持作用。完善货币政策操作目标、调控框架和传导机制,构建目标利率和利率走廊机制,推动货币政策由数量型为主向价格型为主转变。
第三节 完善政策制定和决策机制
加强经济监测预测预警,提高国际国内形势分析研判水平。强化重大问题研究和政策储备,完善政策分析评估及调整机制。建立健全重大调控政策统筹协调机制,有效形成调控合力。建立现代统计调查体系,推进统计调查制度、机制、方法创新,注重运用互联网、统计云、大数据技术,提高经济运行信息及时性、全面性和准确性。加快推进宏观调控立法工作。
第四节 深化投融资体制改革
建立企业投资项目管理权力清单、责任清单制度,更好落实企业投资自主权。进一步精简投资审批,减少、整合和规范报建审批事项,完善在线审批监管平台,建立企业投资项目并联核准制度。进一步放宽基础设施、公用事业等领域的市场准入限制,采取特许经营、政府购买服务等政府和社会合作模式,鼓励社会资本参与投资建设运营。完善财政资金投资模式,更好发挥产业投资引导基金撬动作用。
第四篇 推进农业现代化
农业是全面建成小康社会和实现现代化的基础,必须加快转变农业发展方式,着力构建现代农业产业体系、生产体系、经营体系,提高农业质量效益和竞争力,走产出高效、产品安全、资源节约、环境友好的农业现代化道路。
第十八章 增强农产品安全保障能力
确保谷物基本自给、口粮绝对安全,调整优化农业结构,提高农产品综合生产能力和质量安全水平,形成结构更加合理、保障更加有力的农产品有效供给。
第一节 提高粮食生产能力保障水平
坚持最严格的耕地?;ぶ贫?,全面划定永久基本农田。实施藏粮于地、藏粮于技战略,以粮食等大宗农产品主产区为重点,大规模推进农田水利、土地整治、中低产田改造和高标准农田建设。完善耕地占补平衡制度,研究探索重大建设项目国家统筹补充耕地办法,全面推进建设占用耕地耕作层剥离再利用。建立粮食生产功能区和重要农产品生产?;で?,确保稻谷、小麦等口粮种植面积基本稳定。健全粮食主产区利益补偿机制。深入推进粮食绿色高产高效创建。
第二节 加快推进农业结构调整
推动粮经饲统筹、农林牧渔结合、种养加一体发展?;嫉髡┮抵种步峁梗С钟攀撇忧棵藁?、油料、糖料、大豆、林果等生产基地建设。统筹考虑种养规模和资源环境承载力,推广粮改饲和种养结合模式,发展农区畜牧业。分区域推进现代草业和草食畜牧业发展。提高畜禽、水产标准化规?;乘健4俳桃涤胖拾踩⒄?。实施园艺产品提质增效工程。发展特色经济林和林下经济。优化特色农产品生产布局。加快现代农业示范区建设。
第三节 推进农村一二三产业融合发展
推进农业产业链和价值链建设,建立多形式利益联结机制,培育融合主体、创新融合方式,拓宽农民增收渠道,更多分享增值收益?;⒄古┎芳庸ひ岛团┮瞪苑褚怠M卣古┮刀嘀止δ?,推进农业与旅游休闲、教育文化、健康养生等深度融合,发展观光农业、体验农业、创意农业等新业态。加快发展都市现代农业。激活农村要素资源,增加农民财产性收入。
编辑:玄燕凤
关键词:十三五纲要



巴克图口岸:军警兵民筑起“红色国门”
宇宙中的幽灵星云 既美妙又让人发怵
欧洲央行继续实施宽松货币政策
北约举行冷战结束以来最大规模军演
米兰举行“毕加索·变形记”展
惊世大奖15.4亿美元!美国最富中奖者诞生
湖北发现2.47亿年前湖北鳄类和鱼龙类化石
中国艺术家韩美林获颁“韩国文化勋章”
法蒂玛·马合木提
王召明
王霞
辜胜阻
聂震宁
钱学明
孟青录
郭晋云
许进
李健
覺醒法師
吕凤鼎
贺铿
金曼
黄维义
关牧村
陈华
陈景秋
秦百兰
张自立
郭松海
李兰
房兴耀
池慧
柳斌杰
曹义孙
毛新宇
詹国枢
朱永新
张晓梅
焦加良
张连起
龙墨
王名
何水法
李延生
巩汉林
李胜素
施杰
王亚非
艾克拜尔·米吉提
姚爱兴
贾宝兰
谢卫
汤素兰
黄信阳
张其成
潘鲁生
冯丹藜
艾克拜尔·米吉提
袁熙坤
毛新宇
学诚法师
宗立成
梁凤仪
施 杰
张晓梅


