首页>政声·政情>推荐 推荐
银行收费新规剑指乱收费
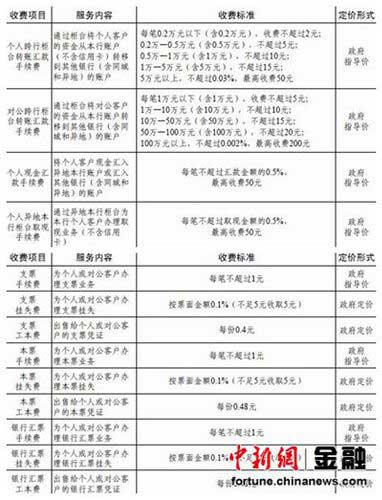
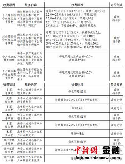
14日国家发改委和银监会联合下发《关于印发商业银行服务政府指导价政府定价目录的通知》,公布了商业银行服务实行政府指导价、政府定价的目录, 降低和调整了部分收费标准,规定了部分免费服务项目。专家分析,政策主要目的是从制度上规范银行的定价和收费行为,客观上会降低客户的负担,短期或对银行 收入有所影响,但并不明显;长远来看,有利于提升银行的竞争力和服务质量,改善跟客户关系。
新规剑指银行不合理收费 建立清晰定价标准
发改委相关负责人在答记者问时表示,近年来商业银行服务迅速发展,不断满足广大群众日益增长的金融服务需求。但也有消费者反映,商业银行部分服务收费不规范,客户普遍使用的部分收费标准偏高等问题,增加了消费者负担。
对于两部委的新规,中国社科院金融研究所银行研究室主任曾刚接受中新网财 经频道采访时表示,这项政策发改委已经做了长期的研究,并不是一个短期政策,不只是要限制或者降低银行服务收费,调高或者调低定价水平,而是要建立长期制 度来规范银行的定价和收费行为。“银行定价要遵循怎样的标准;出于普惠金融的精神,有些项目的收费要取消;即使是银行的自主定价也需要有一个特定程序。”
“就是从制度上对银行总体的服务定价和收费进行规范。”在他看来,此前银行收费可谓五花八门,调整缺乏依据,信息也不透明、不对称,该收不该收 的都收。对于除了市场定价之外的银行自主收费需要进行规范,各种乱七八糟的收费就要取缔;银行不同分支机构之间定价收费也不能有所差异。
《通知》称,自2014年8月1日起执行。此前有关规定与本通知不一致的,以本通知为准。
编辑:于玮琳
关键词:银行 收费 服务 客户
 
       
 


 2019个雪人亮相冰城
2019个雪人亮相冰城 合肥:红红火火庆元旦
合肥:红红火火庆元旦 博索纳罗宣誓就任巴西总统 强调恢复经济消除腐败
博索纳罗宣誓就任巴西总统 强调恢复经济消除腐败 纽约时报广场安装水晶球
纽约时报广场安装水晶球 拉乔利纳赢得马达加斯加总统选举
拉乔利纳赢得马达加斯加总统选举 沙特国王改组内阁
沙特国王改组内阁 阿联酋驻叙利亚大使馆重新开放
阿联酋驻叙利亚大使馆重新开放 泰国民众在印度洋海啸14周年之际悼念遇难者
泰国民众在印度洋海啸14周年之际悼念遇难者
 法蒂玛·马合木提
法蒂玛·马合木提 王召明
王召明 王霞
王霞 辜胜阻
辜胜阻 聂震宁
聂震宁 钱学明
钱学明 孟青录
孟青录 郭晋云
郭晋云 许进
许进 李健
李健 覺醒法師
覺醒法師 吕凤鼎
吕凤鼎 贺铿
贺铿 金曼
金曼 黄维义
黄维义 关牧村
关牧村 陈华
陈华 陈景秋
陈景秋 秦百兰
秦百兰 张自立
张自立 郭松海
郭松海 李兰
李兰 房兴耀
房兴耀 池慧
池慧 柳斌杰
柳斌杰 曹义孙
曹义孙 毛新宇
毛新宇 詹国枢
詹国枢 朱永新
朱永新 张晓梅
张晓梅 焦加良
焦加良 张连起
张连起 龙墨
龙墨 王名
王名 何水法
何水法 李延生
李延生 巩汉林
巩汉林 李胜素
李胜素 施杰
施杰 王亚非
王亚非 艾克拜尔·米吉提
艾克拜尔·米吉提 姚爱兴
姚爱兴 贾宝兰
贾宝兰 谢卫
谢卫 汤素兰
汤素兰 黄信阳
黄信阳 张其成
张其成 潘鲁生
潘鲁生 冯丹藜
冯丹藜 艾克拜尔·米吉提
艾克拜尔·米吉提 袁熙坤
袁熙坤 毛新宇
毛新宇 学诚法师
学诚法师 宗立成
宗立成 梁凤仪
梁凤仪 施 杰
施 杰 张晓梅
张晓梅


