首页>专题>委员读书>委员谈民法典>委员导读
委员导读⑦丨港澳居民在内地生活,如何维护婚姻家庭合法权益? 一图看明白!
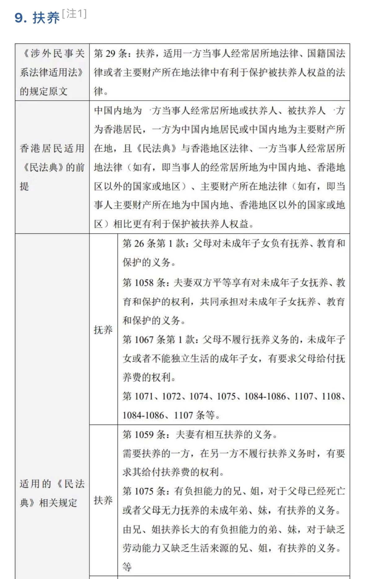
最高人民法院关于适用《中华人民共和国涉外民事关系法律适用法》若干问题的解释(一)第19条的规定:“涉及香港特别行政区、澳门特别行政区的民事关系的法律适用问题,参照适用本规定?!?/p>
香港、澳门居民在中国内地生活中的民事法律关系应当按照涉外民事法律关系适用法确定适用实体法,其婚姻家庭关系如何适用《民法典》,我们以图表示之。

注1:《涉外民事关系法律适用法》仅规定了涉外“扶养”的法律适用。根据相关司法实践,此处应对“扶养”作广义理解,包括了平辈之间的狭义“扶养”、长辈对晚辈的“抚养”。
编辑:付振强
关键词:适用 居民 生活 婚姻家庭 委员







