首页>社情·民意>钜惠民生 钜惠民生
广州城内将打造30分钟通勤圈,交通枢纽总规划出炉!
南方网讯(全媒体记者/黄舒旻)为落实广州建设国际性综合交通枢纽国家战略,10日下午,备受期待的《广州综合交通枢纽总体规划(2018—2035年)》(简称《规划》)在广州市人民政府官网上发布。
《规划》中提出,广州将以建设全球交通枢纽为总要求,2020年基本建成国际性综合交通枢纽:
广州将着力解决广州白云国际机场的空域问题,加快航空枢纽基础设施和集疏运系统建设,建成国家面向亚太地区的航空门户枢纽;
优化完善广州港,建成南沙港铁路,实现海铁联运,建设广州国际航运中心;
建设高铁东西向通道和铁路主枢纽站场,开通国际铁路班列,基本实现距广州1000公里范围主要城市3小时内直接通达;
基本建成以广州为核心的粤港澳大湾区城际铁路网和城际铁路枢纽体系,实现1小时交通圈;
完善珠江口高速公路网,强化对粤港澳大湾区城市群的辐射力。
到2035年,广州将力争建成全球交通枢纽。通过创建新模式,探寻中国特色的国际化发展道路,完善面向全球的航空航运网络、面向亚欧大陆的铁路班列,建成自由贸易港,持续提升服务全球的国际运输能力和影响世界的国际交通网络,实现12小时全球航空交通圈,构建支撑人和商品国际交流持续发展的现代化枢纽城市,聚集掌控资本流动和文化话语权的雄厚实力。
广州的综合交通枢纽建设有着怎样的规划?
在规划布局上,广州将以空港海港为主导,战略引导城市空间格局。
空港方面,依托广州白云国际机场,建设国际航空枢纽港,大力发展临空经济,建设成为国际领先的空港经济示范区。
在城市东部和南部地区,预留控制机场用地,做好场址净空和电磁环境保护工作;结合珠三角军民航机场布局调整规划研究广州第二机场,结合周边空域研究规划广州通用机场。强化空铁联运,建设白云国际机场至主城区快速直达的轨道交通通道。统筹运输与通用机场发展,满足多层次、多样化航空需求。
海港方面,优化广州四大港区功能布局,重点发展南沙港区,实施广州港出海航道拓宽工程、南沙港区四期工程、南沙港区国际通用码头工程等一批重大港航设施,实现港口货运功能向南沙港区集聚,建设邮轮母港和休闲码头,支持旅游经济和休闲产业发展;逐步转型和升级内港港区和黄埔老港作业区的港口生产功能,实施城市化改造;优化黄埔新港和新沙港区,拓展增值服务,实现港口产业升级。
“客内货外、高铁内普速外”是综合交通枢纽总体布局的基本思路。
在一体化整合主城区客站方面,推进广州站—广州东站一体化改造,推动主城区的可持续发展;依托机场和铁路客站,整合公路客运站场,主城区既有公路客运站场总量规模不扩大,优化调整站点布局,适度向广州南站公路客运枢纽转移客流,外围城区结合城镇建设合理布局公路客站。
另外,广州还将差异化布局货运枢纽站场?;烦歉咚俟芬阅谇?,严禁建设大中型货运枢纽站场,既有铁路和公路货运站点逐步推进客运化改造或转型升级,近期难以改造或转型升级的,应限制规模扩大和功能拓展。环城高速公路以外的主城区区域,严格控制货运枢纽数量与规模。
“双芯两极”客运枢纽布局
双芯:航空芯——以广州白云国际机场为核心,构建航空枢纽网络,连接广州北站、广州机场站、知识城站,打造世界级空港和空铁联运枢纽;主城芯——在人口高度集聚的主城区,依托广州中心火车站(广州站—广州东站)、广州南站、白云站等,建设广州枢纽中心,合理布局汽车客运站和水巴码头,高密度布局旅客换乘枢纽,优化提升主城区服务能级。
两极:南沙极——以南沙邮轮母港、南沙站为主,打造粤港澳大湾区世界高品质服务枢纽;东部极——以新塘站、增城站为主,打造东部门户枢纽。
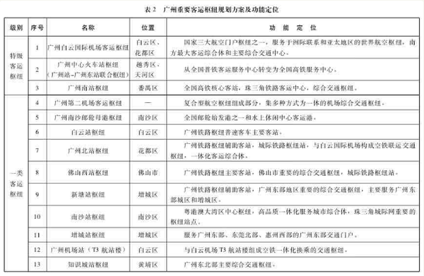
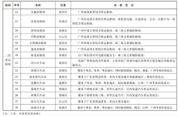
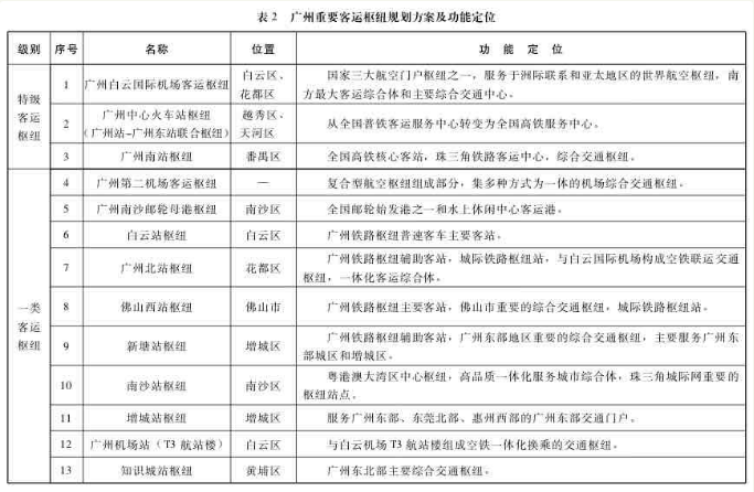
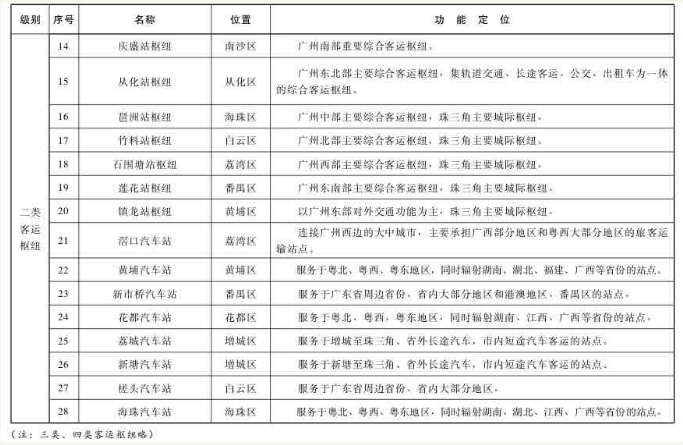
根据城市空间格局和运输需求发展,以空港、铁路枢纽为重点,汽车客运站、水运客运港、轨道交通站、公交站场为基础,梳理既有,谋划新设,合理集合各类设施,共规划布局100个客运枢纽站点。按照客运规模和功能,划分为五类,其中一类客运枢纽及以上层级的枢纽为大型客运枢纽,二类客运枢纽为中型客运枢纽,其他客运枢纽为小型客运枢纽。特级、一类、二类客运枢纽属于综合交通枢纽,共28个;三类、四类客运枢纽属于一般交通枢纽,共72个。
这份规划还有哪些亮点?
对外交通网络方面,铁路规划形成衔接长沙、南昌、汕尾、深圳、珠海、茂名、南宁、贵阳、梅州、永州等辐射全国10个方向“四面八方、四通八达”的对外战略通道格局。
城际铁路规划以广州为中心,与粤港澳大湾区主要城市间1小时互通的城际铁路交通圈。
城市交通中,通过联接广州主城区与外围城区、周边城镇组团及其之间的通勤化、大运量快速轨道交通系统,是城市交通网络的主骨架,打造30分钟通勤圈,提高城市公共交通服务品质。
规划研究南沙、从化、番禺、白云、花都等行政区的新型有轨电车线网,构建城市各区内部公共交通骨干捷运系统,提升轨道交通运能和覆盖率。
值得注意的是,《规划》强调了零距离换乘的建设。通过枢纽综合体整体规划和一体化设计,构筑干线铁路、城际铁路、市域(郊)铁路、城市轨道等垂直布置和平面集聚,实现立体换乘和同台换乘。重点推进广州站、广州东站、白云站、新塘站、增城站、南沙站等大型铁路枢纽,以及镇龙站、琶洲站等城际铁路枢纽综合体一体化规划设计。
应用“互联网+”和“物联网+”等创新技术,广州还将统一信息平台,整合全链条运行流程,协调运行频率和时刻,推行客运一票制和货运一单制,实现无缝化衔接。
而在国际航空枢规划中,搭建广州“空中丝路”,继续建设以广州白云国际机场为核心,面向东南亚、南亚、大洋洲的网络体系;大力开拓欧洲、美洲、非洲的国际航线网络,打造通达五洲的洲际航线网络体系;继续完善国内航线网络,构筑干、支线结合的航线层次结构。
优化点对点航线网络,建设轮辐式航空网络,推进空铁联运发展,完善国际航空货运网络。
国际航运方面,广州加快建设南沙港铁路,推进海铁联运,加强内陆无水港规划建设,形成广州至长沙、昆明、成都三大无水港运输廊道。完善集疏运公路网络,建设南中高速、广中江高速、虎门二桥、黄榄干线等公水联运通道,实现南沙港区与周边城市大型货运枢纽、主要货源点便捷高效联通。
编辑:张同天
关键词:广州 枢纽 规划 建设








中国制造助力孟加拉国首条河底隧道项目
澳大利亚猪肉产业协会官员看好进博会机遇
联合国官员说叙利亚约1170万人需要人道主义援助
伊朗外长扎里夫宣布辞职
中国南极中山站迎来建站30周年
联合国特使赴也门斡旋荷台达撤军事宜
以色列前能源部长因从事间谍活动被判11年监禁
故宫博物院建院94年来首开夜场举办“灯会”
法蒂玛·马合木提
王召明
王霞
辜胜阻
聂震宁
钱学明
孟青录
郭晋云
许进
李健
覺醒法師
吕凤鼎
贺铿
金曼
黄维义
关牧村
陈华
陈景秋
秦百兰
张自立
郭松海
李兰
房兴耀
池慧
柳斌杰
曹义孙
毛新宇
詹国枢
朱永新
张晓梅
焦加良
张连起
龙墨
王名
何水法
李延生
巩汉林
李胜素
施杰
王亚非
艾克拜尔·米吉提
姚爱兴
贾宝兰
谢卫
汤素兰
黄信阳
张其成
潘鲁生
冯丹藜
艾克拜尔·米吉提
袁熙坤
毛新宇
学诚法师
宗立成
梁凤仪
施 杰
张晓梅


