首页>政声·政情>推荐 推荐
人社部曝光第二批拖欠农民工工资"黑名单"
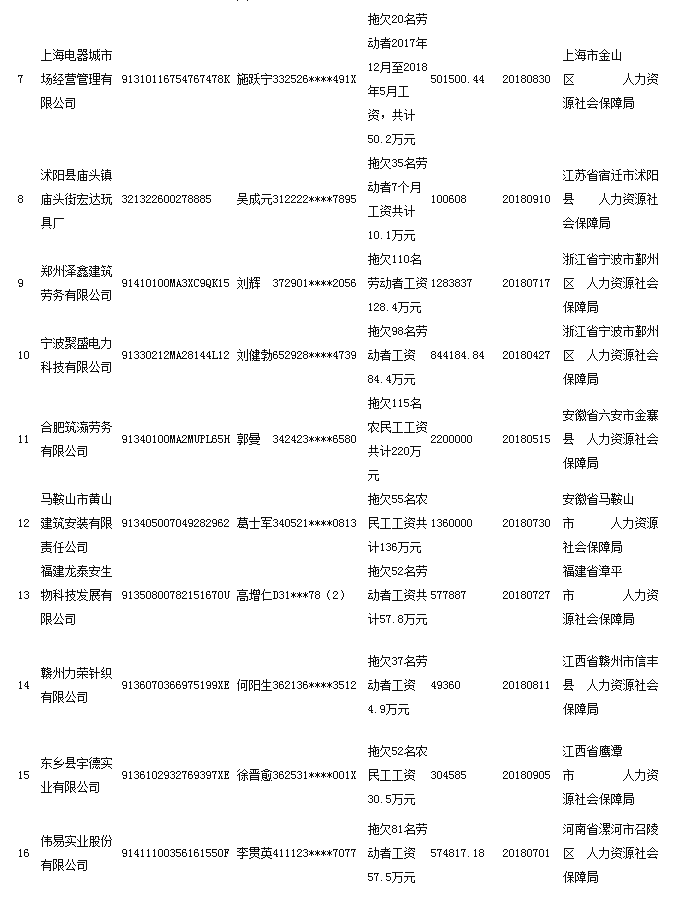
人民网北京10月11日电 (朱江)据人力资源社会保障部网站消息,今日,人力资源社会保障部发布并向国家发展改革委推送了第二批共30条拖欠农民工工资“黑名单”信息。该批名单包括25家用人单位和5个自然人。这些违法失信主体在用工过程中都存在克扣、无故拖欠农民工工资报酬数额达到拒不支付劳动报酬罪数额标准等情形,严重侵害农民工的合法权益。
人力资源社会保障部介绍,人力资源社会保障行政部门已对这些拖欠工资违法行为依法查处并责令改正。
据悉,根据《拖欠农民工工资“黑名单”管理暂行办法》及《关于对严重拖欠农民工工资用人单位及其有关人员开展联合惩戒的合作备忘录》的规定,这些单位及相关人员将在政府资金支持、政府采购、招投标、生产许可、资质审核、融资贷款、税收优惠以及交通出行、高消费等方面依法受到限制。
编辑:李敏杰
关键词:农民 民工 拖欠 工工资






中国制造助力孟加拉国首条河底隧道项目
澳大利亚猪肉产业协会官员看好进博会机遇
联合国官员说叙利亚约1170万人需要人道主义援助
伊朗外长扎里夫宣布辞职
中国南极中山站迎来建站30周年
联合国特使赴也门斡旋荷台达撤军事宜
以色列前能源部长因从事间谍活动被判11年监禁
故宫博物院建院94年来首开夜场举办“灯会”
法蒂玛·马合木提
王召明
王霞
辜胜阻
聂震宁
钱学明
孟青录
郭晋云
许进
李健
覺醒法師
吕凤鼎
贺铿
金曼
黄维义
关牧村
陈华
陈景秋
秦百兰
张自立
郭松海
李兰
房兴耀
池慧
柳斌杰
曹义孙
毛新宇
詹国枢
朱永新
张晓梅
焦加良
张连起
龙墨
王名
何水法
李延生
巩汉林
李胜素
施杰
王亚非
艾克拜尔·米吉提
姚爱兴
贾宝兰
谢卫
汤素兰
黄信阳
张其成
潘鲁生
冯丹藜
艾克拜尔·米吉提
袁熙坤
毛新宇
学诚法师
宗立成
梁凤仪
施 杰
张晓梅


