首页>要闻>沸点 沸点
北京通报多部门公车问题:有单位年底加油卡余额108万

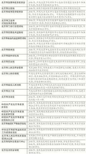
公车使用管理不规范的部门及问题
北京20余市级部门因公车问题被通报
新京报讯 (记者沙璐)近日,北京市审计局公布了对60个市级部门2016年预算执行和其他财政收支审计结果,审计发现,多个部门存在国有资产出租收入不及时上缴财政、多领财政资金、违规发放各项补助、政府采购不规范等多个问题,其中20余个部门因公务用车问题被通报。
今年有60个市级部门2016年预算执行和其他财政收支审计结果情况对外公布,公布内容主要分为三部分,基本情况、审计发现的主要问题和审计处理及整改情况。
多部门房租等收入未及时上缴财政
记者注意到,多个部门所取得的房租等非税收入未及时上缴财政,有的超过千万。2016年,北京市地质矿产勘查开发局本级和5个所属单位共取得房屋出租收入1979.63万元,未按“收支两条线”管理规定,及时上缴市财政;同时,本级少收取房屋出租收入473.22万元。北京市科学技术研究院去年3个所属单位共取得国有资产出租收入299.44万元,未按“收支两条线”管理规定,及时上缴市财政,其中58.71万元已支出,用于燃气费等。
3个区擅自原址复建已毁坏的15处文物
此次与60个市级部门2016年预算执行和其他财政收支审计结果同时公布的,还有文物及历史文化?;でㄏ钭式鸷?015年平原生态林养护2类专项资金审计,均为首次公布。
审计报告显示,2012年至2016年10月,市财政累计下达文保专项资金41.27亿元,市区两级文物行政主管部门共安排项目1303个。
这些资金的使用效果如何?审计发现,按照规定国有不可移动文物已全部毁坏的,原则上实行遗址?;?,不得擅自在原址重建、复建,但由于文物原址复建工作缺乏标准和统筹,3个区未经批准,使用市级文保专项资金,对已经全部毁坏的15处文物项目,自行实施了原址复建工程,涉及资金3.13亿元。
针对区级文物遗址原址复建工作不规范问题,市文物局回应表示,将进一步加强对区文物部门的业务指导和培训,同时严格依法审批项目,加强调研和专家论证,研究推动制定文物全部损毁相关行业标准。
审计报告还指出,3个区的5个项目存在居民在保护范围内私搭乱建、对文物保护对象没有应有的管护、未如数配置灭火器、监控设施缺乏维护无法使用等问题,致使项目中文物存在安全隐患。市文物局回应称,1个区已完成整改,其余2个区将加大巡查力度,杜绝安全隐患,确保文物安全。
【问题1】
多部门公车加油卡余额大
2014年开始,北京市开始推进公车改革,大量公车被封存、移交,剩下的公车如何使用和管理?记者发现,此次重点审计了公务用车加油、使用、维修等问题。
据记者不完全统计,有13个部门未按实际需求为公务车加油卡充值,余额少的有几万,多的超百万。2016年,北京市工商行政管理局11个所属单位未按实际需求为公务车加油卡充值,年底卡内余额961.1万元。所属石景山分局未按实际需求为公务车维修卡充值,年底卡内余额97.18万元;北京市食品药品监督管理局本级和2个所属单位未按实际需求为公务车加油卡充值,年底卡内余额108.27万元。
除了未按实际需求为公务车加油卡充值,通报指出,北京市人民检察院所属北京市人民检察院第三分院违反财政规定,自行办理加油卡,截至2016年底,卡内余额124.43万元。
北京政法职业学院本级未办理公务用车维修卡,使用支票支付车辆维修费31.25万元;北京市人民检察院3个所属单位车辆维修均未按规定办理车辆维修卡,涉及资金48.52万元。
针对公务用车使用问题,多个部门表示,加强公务用车运行经费监督管理,严格落实公务用车改革制度。北京市人民政府参事室制定了《市政府参事室(市文史馆)公务用车使用管理暂行办法》;北京市福利彩票发行中心表示车辆租赁指定专门部门归口管理,严格执行政府采购规定。
此外,对于人们关注的“三公”经费,审计也发现的问题,其中,北京市农村经济研究中心2016年本级和所属北京市城乡经济信息中心无预算支出因公出国(境)经费115.27万元。北京市地质矿产勘查开发局、北京社会主义学院在出国团组尚未成行的情况下,提前将因公出国(境)经费支付给中介机构或所属单位。
【问题2】
部分单位多申领财政资金超300万
虚列多领、套取资金、违规发放补贴等问题仍然存在。记者梳理发现,至少有6个部门通过虚报人员数量、虚列经费、多报办公面积等方式多申领财政资金,总额超过三百万元。
审计报告显示,多领的财政资金有多有少,少的一两万元,多的上百万元。其中,北京社会主义学院本级多报临时工人数,多申领财政资金175.77万元,用于物业费支出。
北京市社会科学院本级个别人员编造虚假事项,共套取项目资金14.33万元;北京市福利彩票发行中心本级多申报自管办公用房面积1067.1平方米,多申领财政资金22.76万元,多申领资金年末已缴回市财政。
还有一些部门通过各种方式违规挪用资金发放福利。比如,北京市卫生和计划生育委员会所属北京市卫生人才交流服务中心违反规定,在事业支出中提取职工福利费5.34万元。北京市工商行政管理局本级使用历年结余无预算发放工商行政管理干部学校职工2016年上半年交通补贴费用,共计16.2万元。
另外,北京市体育彩票管理中心本级未按规定报销干部职工交通费,涉及资金25.18万元;本级使用项目经费购买发放电话充值卡,涉及金额2.61万元。市体彩中心回应表示,积极组织整改,现已停止报销交通费,停止发放电话卡。
【问题3】
十余部门会议费管理使用不合规
为了厉行节约、反对浪费,会议费的管理不断被加强和规范。2017年1月,北京市财政局制定了《北京市市级党政机关事业单位会议费管理办法》,要求“会议费纳入部门预算,并单独列示,执行中不得突破”,比2014年的版本更加严格。
虽然文件从2017年1月1日起开始实行,但记者注意到,此次审计也将会议费作为重点之一,十余个部门存在会议费支出、使用、报销等不合规问题,涉及金额从几万元至上百万元不等。
金额较大的为北京市农业局,审计报告指出,2016年,市农业局本级和5个所属单位在28个项目中列支了应由公用经费保障的会议费支出,涉及资金114万元;北京市农村经济研究中心本级在16个项目中列支了应由公用经费保障的会议费支出,涉及资金70.22万元。
北京市体育局被指出,2016年所属北京体育职业学院未如期举办会议,在定点会议场所预存会议费8.6万元。对此,其回应称,对会议费管理中存在的问题,专门制定了《会议费管理办法》,明确开支范围和实施程序。
编辑:周佳佳
关键词:北京公车问题 加油卡余额108万
 
       
 

 甘肃阿克塞丹霞地貌“藏在深山人未识”
甘肃阿克塞丹霞地貌“藏在深山人未识” 澳大利亚国家公园28头鲸鱼搁浅死亡 画面令人痛心
澳大利亚国家公园28头鲸鱼搁浅死亡 画面令人痛心 欧洲政商人士呼吁维护全球贸易体系
欧洲政商人士呼吁维护全球贸易体系 非洲国家驻华使节走进全国政协
非洲国家驻华使节走进全国政协 华盛顿举行迷你火车展览
华盛顿举行迷你火车展览 走访世界最南端水电站项目
走访世界最南端水电站项目 贵州黄平举行第三届飞来者大会
贵州黄平举行第三届飞来者大会 中欧论坛汉堡峰会聚焦中欧对话合作
中欧论坛汉堡峰会聚焦中欧对话合作
 法蒂玛·马合木提
法蒂玛·马合木提 王召明
王召明 王霞
王霞 辜胜阻
辜胜阻 聂震宁
聂震宁 钱学明
钱学明 孟青录
孟青录 郭晋云
郭晋云 许进
许进 李健
李健 覺醒法師
覺醒法師 吕凤鼎
吕凤鼎 贺铿
贺铿 金曼
金曼 黄维义
黄维义 关牧村
关牧村 陈华
陈华 陈景秋
陈景秋 秦百兰
秦百兰 张自立
张自立 郭松海
郭松海 李兰
李兰 房兴耀
房兴耀 池慧
池慧 柳斌杰
柳斌杰 曹义孙
曹义孙 毛新宇
毛新宇 詹国枢
詹国枢 朱永新
朱永新 张晓梅
张晓梅 焦加良
焦加良 张连起
张连起 龙墨
龙墨 王名
王名 何水法
何水法 李延生
李延生 巩汉林
巩汉林 李胜素
李胜素 施杰
施杰 王亚非
王亚非 艾克拜尔·米吉提
艾克拜尔·米吉提 姚爱兴
姚爱兴 贾宝兰
贾宝兰 谢卫
谢卫 汤素兰
汤素兰 黄信阳
黄信阳 张其成
张其成 潘鲁生
潘鲁生 冯丹藜
冯丹藜 艾克拜尔·米吉提
艾克拜尔·米吉提 袁熙坤
袁熙坤 毛新宇
毛新宇 学诚法师
学诚法师 宗立成
宗立成 梁凤仪
梁凤仪 施 杰
施 杰 张晓梅
张晓梅


