首页>收藏·鉴宝>资讯资讯
新《拍卖监督管理办法》11月1日起实施
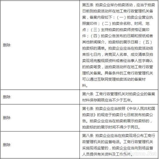
此次对备案和现场监拍等方面条款的取消,在一定程度上为企业带来了便利,但行政手续的简化并不意味着工商部门对拍卖市场监管力度的减少,拍卖企业仍然需要按照《拍卖法》的相关规定进行拍前公告和标的展示。
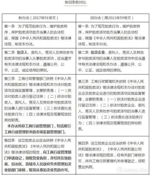
两大修改内容
根据商事制度改革的要求和《拍卖法》的修订,将《办法》中相关内容从“先证后照”修改为“先照后证”。即将旧《办法》中第4条中规定设立拍卖企业需“经有关部门审核许可,并向工商行政管理机关申请登记,领取营业执照”的条款修订为新《办法》第4条中“设立拍卖企业应当依照《拍卖法》、《公司法》等法律法规的规定,向工商行政管理部门申请登记,领取营业执照,并经所在地的省、自治区、 直辖市人民政府负责管理拍卖业的部门审核,取得从事拍卖业务的许可”。
新《办法》对拍卖监管相关制度做出改变和调整,删除了旧《办法》中关于拍卖备案的规定。同时也删除了关于现场监拍制度的条款。
关注重点
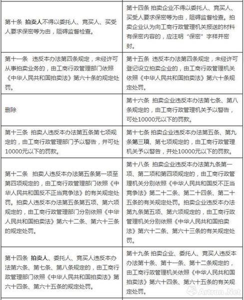
该《办法》还规定,委托人在拍卖活动中不得参与竞买或者委托他人代为竞买。拍卖人在自己组织的拍卖中拍卖自己物品的,工商部门将没收其违法所得。而让员工“冒充”竞买人的,将被处以拍卖佣金一到五倍的处罚,严重者将被吊销营业执照。而雇佣非拍卖师主持拍卖活动的,将被处以一万元以下的???。
同时,竞买人之间恶意串通、竞买人与拍卖人之间恶意串通的行为均将被处罚?!栋旆ā饭娑?,拍卖人不得采用财物或者其他手段进行贿赂以争揽业务;利用拍卖公告或者其他方法,对拍卖标的作引人误解的虚假宣传;捏造、散布虚假事实,损害其他拍卖人的商业信誉;以不正当手段侵犯他人的商业秘密;拍卖人及其工作人员以竞买人的身份参与自己组织的拍卖活动,或者委托他人代为竞买;在自己组织的拍卖活动中拍卖自己的物品或者财产权利;雇佣非拍卖师主持拍卖活动;以及其他违反法律法规及规章的行为。
对于此次新《办法》的调整,中国拍卖行业协会副秘书长欧阳树英表示,中国拍卖行业经过30年的发展,市场在不断变化,行业标准体系也在不断完善。拍卖行业标准已经覆盖到包括文物艺术品拍卖、机动车拍卖、房屋拍卖等在内的多个领域。行业的自律规范也不断完善,企业自律意识不断提高,形成了一套行之有效的行业自律模式,这都为备案、现场监督等条款的取消提供了基础。
在《办法》的具体实施方面,欧阳树英指出,“如今,许多拍卖活动都已经变得常规化,一些拍卖活动场次多、标的多,无论是拍前上千件拍品的备案还是拍后几百个竞买人的备案都对拍卖企业来说是很大的工作压力。而现场监拍制度对工商部门来说也牵扯了其大量的人力,这两条的取消顺应了市场行业变化的趋势,体现了监管部门‘放管服’、创新监管思路和方式的决心”。





编辑:杨岚
关键词:拍卖监督管理办法 拍卖监督管理


中国制造助力孟加拉国首条河底隧道项目
澳大利亚猪肉产业协会官员看好进博会机遇
联合国官员说叙利亚约1170万人需要人道主义援助
伊朗外长扎里夫宣布辞职
中国南极中山站迎来建站30周年
联合国特使赴也门斡旋荷台达撤军事宜
以色列前能源部长因从事间谍活动被判11年监禁
故宫博物院建院94年来首开夜场举办“灯会”
法蒂玛·马合木提
王召明
王霞
辜胜阻
聂震宁
钱学明
孟青录
郭晋云
许进
李健
覺醒法師
吕凤鼎
贺铿
金曼
黄维义
关牧村
陈华
陈景秋
秦百兰
张自立
郭松海
李兰
房兴耀
池慧
柳斌杰
曹义孙
毛新宇
詹国枢
朱永新
张晓梅
焦加良
张连起
龙墨
王名
何水法
李延生
巩汉林
李胜素
施杰
王亚非
艾克拜尔·米吉提
姚爱兴
贾宝兰
谢卫
汤素兰
黄信阳
张其成
潘鲁生
冯丹藜
艾克拜尔·米吉提
袁熙坤
毛新宇
学诚法师
宗立成
梁凤仪
施 杰
张晓梅


