首页>要闻>天下 天下
中央从严治党动真格 十八大后至少20名省部级干部被降级
中国共产党新闻网北京2月10日电 (记者李源)党的十八大以来,为了改变“不出事都是‘好同志’,一出事就成了‘阶下囚’”的状况,纪委的监督执纪问责开启了新模式——“四种形态”,使得党纪轻处分、组织调整成为大多数,重处分、重大职务调整的变为少数。
“四种形态”最早是2015年9月中共中央政治局常委、中央纪委书记王岐山在福建召开座谈时提出的,指的是党内关系要正?;?,批评和自我批评要经常开展,让咬耳扯袖、红脸出汗成为常态(第一种);党纪轻处分和组织处理要成为大多数(第二种);对严重违纪的重处分、作出重大职务调整应当是少数(第三种);严重违纪涉嫌违法立案审查的只能是极极少数(第四种)。那么,对严重违纪干部给予“降级”处分实际上是对应了第三种。
党的十八大以来,被降级处理的第一名省部级干部是付晓光。2013年12月,中央纪委对10起违反中央八项规定精神的典型问题发出通报,其中,黑龙江省副省级干部付晓光因私公款消费,大量饮酒并造成陪酒人员“一死一伤”严重后果,经中央纪委常委会研究并报中央批准,给予付晓光留党察看一年处分,按程序免去其黑龙江省政府亚布力度假区领导小组常务副组长职务,由副省级降为正局级。
此后即2014年7月,中央纪委监察部网站发布消息:云南省委原常委、昆明市委原书记张田欣,江西省委原常委、秘书长赵智勇因严重违纪,被免去职务,开除党籍,取消副省级待遇,分别降为副处级非领导职务和科员。从副省级到科员,赵智勇被连降七级。至此,凡是因严重违纪被处分、一降多级的领导干部,均被媒体称为“断崖式”降级。
2016年1月,中央纪委监察部网站发布消息,对许爱民、颜世元、韩志然、孙清云等10名中管干部予以党纪重处分并作出重大职务调整。对此,《人民日报》文章称,一次性公布10名受到党纪重处分的中管干部,党的十八大以来还是头一回。力度之大,彰显了党中央全面从严治党的坚定决心,也是纪委用好监督执纪“四种形态”的具体体现。
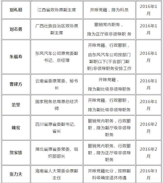
5天后即2016年2月4日,中央纪委再次通报了四川省原省委副书记、省长魏宏因严重违纪受到撤销党内职务、行政撤职处分,同日,湖北省原省委常委、组织部部长贺家铁因严重违纪受到撤销党内职务、行政撤职处分。
据统计,算上最近被降级的民政部原党组书记、部长李立国和天津原副市长尹海林,截至目前,十八大以来至少有20名省部级干部因严重违纪受到降级处理(详细名单见文后表格)。这些被降级的省部级干部涉及党政、政协、国企等多领域。其中,赵智勇、刘礼祖和赖德荣被给予的处分最重,从副省级连降七级至科员,已退休的张力夫被按照副科级确定退休待遇。张田欣、许爱民、孙清云、张云、朱福寿、曹建方、范坚、尹海林被降为处级非领导职务,其余人员均被降为厅局级。
那么,上述违纪官员不同程度降级的考量因素是什么?中纪委在通报10名中管干部时曾提及:“针对被审查人的具体情况,综合考虑其违纪行为的性质和情节、造成的后果和影响、认错悔错态度以及配合组织审查、退缴违纪所得等情况?!崩?,降级落差最大的几名省部级高官,连降七级的赵智勇“利用职务上的便利谋取私利”,赖德荣“严重违反廉洁纪律,收受礼金,多次到境外赌博”;而“收受礼品、礼金,默许亲属利用其本人职权谋取私利,违规干预有关单位纪律审查工作”的张力夫则被连降了六级,按照副科级确定退休待遇。
编辑:杨岚
关键词:干部 降级 处分 违纪 十八大
 
       
 




 中国制造助力孟加拉国首条河底隧道项目
中国制造助力孟加拉国首条河底隧道项目 澳大利亚猪肉产业协会官员看好进博会机遇
澳大利亚猪肉产业协会官员看好进博会机遇 联合国官员说叙利亚约1170万人需要人道主义援助
联合国官员说叙利亚约1170万人需要人道主义援助 伊朗外长扎里夫宣布辞职
伊朗外长扎里夫宣布辞职 中国南极中山站迎来建站30周年
中国南极中山站迎来建站30周年 联合国特使赴也门斡旋荷台达撤军事宜
联合国特使赴也门斡旋荷台达撤军事宜 以色列前能源部长因从事间谍活动被判11年监禁
以色列前能源部长因从事间谍活动被判11年监禁 故宫博物院建院94年来首开夜场举办“灯会”
故宫博物院建院94年来首开夜场举办“灯会”
 法蒂玛·马合木提
法蒂玛·马合木提 王召明
王召明 王霞
王霞 辜胜阻
辜胜阻 聂震宁
聂震宁 钱学明
钱学明 孟青录
孟青录 郭晋云
郭晋云 许进
许进 李健
李健 覺醒法師
覺醒法師 吕凤鼎
吕凤鼎 贺铿
贺铿 金曼
金曼 黄维义
黄维义 关牧村
关牧村 陈华
陈华 陈景秋
陈景秋 秦百兰
秦百兰 张自立
张自立 郭松海
郭松海 李兰
李兰 房兴耀
房兴耀 池慧
池慧 柳斌杰
柳斌杰 曹义孙
曹义孙 毛新宇
毛新宇 詹国枢
詹国枢 朱永新
朱永新 张晓梅
张晓梅 焦加良
焦加良 张连起
张连起 龙墨
龙墨 王名
王名 何水法
何水法 李延生
李延生 巩汉林
巩汉林 李胜素
李胜素 施杰
施杰 王亚非
王亚非 艾克拜尔·米吉提
艾克拜尔·米吉提 姚爱兴
姚爱兴 贾宝兰
贾宝兰 谢卫
谢卫 汤素兰
汤素兰 黄信阳
黄信阳 张其成
张其成 潘鲁生
潘鲁生 冯丹藜
冯丹藜 艾克拜尔·米吉提
艾克拜尔·米吉提 袁熙坤
袁熙坤 毛新宇
毛新宇 学诚法师
学诚法师 宗立成
宗立成 梁凤仪
梁凤仪 施 杰
施 杰 张晓梅
张晓梅


