首页>政声·政情>推荐 推荐
旅游局发布十一旅游红黑榜 不文明游客登“黑榜”
中新网10月9日电 据国家旅游局网站消息,2016年国庆假日落幕,七天长假,5.93亿人次出游,无重大纠纷事件,无重特大安全事故报告。9日,国家旅游局发布十一假日旅游“红黑榜”,集中表扬一批最佳景区、优秀旅行社、优秀导游、优秀旅游工作人员和文明游客,同时也对假日期间厕所革命滞后、环境脏乱、管理混乱、服务恶劣的旅游经营单位和从业人员以及不文明游客进行了曝光。
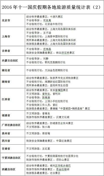
十一假日旅游“红黑榜”由各地旅游主管部门根据本地假日旅游市场秩序情况提供信息汇总而成?!昂旌诎瘛焙蔷扒?、旅行社、旅游工作人员、导游、游客五大类,其中景区又分综合秩序和厕所革命、旅游市场秩序、旅游安全保障、旅游服务四个专项,全部榜单共九大项,“红榜”为最佳(或优秀),“黑榜”为最差(或不合格、不文明),覆盖全国31个省区市和新疆生产建设兵团。
“红榜”榜单上,因流量管控得力、旅游秩序平稳、服务管理规范等原因,北京故宫博物院、重庆大足石刻、湖南韶山旅游区、海南三亚南山旅游区、云南丽江古城等一批知名5A级旅游景区上榜综合秩序最佳景区,四川青城山-都江堰山景区、山东台儿庄古城、湖北三峡大坝旅游区、河北保定京西百渡休闲度假旅游区等分别上榜厕所革命最佳景区、旅游市场秩序最佳景区、旅游安全保障最佳景区和旅游服务最佳景区。
因服务游客、文明旅游引导等工作到位,哈尔滨铁道国旅、西安海外旅游等一批旅行社以及敦煌市旅游经济开发办主任杨兴蓉等一批旅游从业人员,分别上榜优秀旅行社和优秀旅游工作人员。
节日期间因跨国献“熊猫血”而赢得国内外广泛赞誉的南京文华国际旅行社导游杨莉等近30位导游领队上榜优秀导游。此外,乐于助人、文明出游的河南籍游客冯玉、陈建平等上榜优秀文明游客。
“黑榜”榜单上,发生游客与景区工作人员争执事件的北京十渡景区,安全隐患多、服务和标识系统欠缺、厕所脏乱差的张家界龙王洞景区,均上榜综合秩序最差景区。
吉林省延边州4A级景区峡谷浮石林景区因安全管理制度不健全,应急预案不完善,安全责任落实不到位,景区内安全设施陈旧,警示标识缺乏,上榜旅游安全保障最差景区。国家旅游局已责成吉林省旅游部门督促相关景区进行整改。
此外,因服务问题,北京途牛旅行社上榜不合格旅行社;因导游擅自增加自费项目、游客在景区乱涂乱刻等原因,5名导游和6名游客登上不合格导游和不文明游客“黑榜”。
国家旅游局相关负责人表示,推出假日旅游“红黑榜”是今年十一的一个尝试,目的是加强旅游市场监管,表扬先进、批评落后,进一步提升旅游服务管理水平,营造欢乐祥和的假日旅游市场秩序。
从实施效果来看,今年国庆假日全国旅游系统加强了值班调度,假日旅游运行整体安全平稳,旅游服务质量明显提升,文明旅游渐成风尚,绝大多数旅游经营单位、从业人员和旅游者经受住了考验。
今后,国家旅游局将继续加大旅游宣传,褒扬正面和先进、曝光负面典型,监督、引导企业合法经营,倡导游客自律、文明出游,积极营造良好的旅游发展环境。
这位负责人特别强调,“红黑榜”是假日旅游工作的全新探索,需要地方旅游部门高度重视。从信息上报来看,北京、上海等重点旅游城市工作积极主动、组织安排得力,既报“红榜”,又曝“黑榜”,值得肯定。
而对于未按要求及时上报负面信息的重庆、河北、河南、山东、江苏、海南、云南等地旅游部门,国家旅游局将对其工作进一步调查督促。
编辑:李敏杰
关键词:旅游 景区 游客
 
       
 



 贵阳机场冬日为客机除冰 保证飞行安全
贵阳机场冬日为客机除冰 保证飞行安全 保加利亚古城欢庆“中国年”
保加利亚古城欢庆“中国年” 河北塞罕坝出现日晕景观
河北塞罕坝出现日晕景观 尼尼斯托高票连任芬兰总统
尼尼斯托高票连任芬兰总统 第30届非盟首脑会议在埃塞俄比亚开幕
第30届非盟首脑会议在埃塞俄比亚开幕 保加利亚举办国际面具节
保加利亚举办国际面具节 叙政府代表表示反对由美国等五国提出的和解方案
叙政府代表表示反对由美国等五国提出的和解方案 洪都拉斯首位连任总统宣誓就职
洪都拉斯首位连任总统宣誓就职
 法蒂玛·马合木提
法蒂玛·马合木提 王召明
王召明 王霞
王霞 辜胜阻
辜胜阻 聂震宁
聂震宁 钱学明
钱学明 孟青录
孟青录 郭晋云
郭晋云 许进
许进 李健
李健 覺醒法師
覺醒法師 吕凤鼎
吕凤鼎 贺铿
贺铿 金曼
金曼 黄维义
黄维义 关牧村
关牧村 陈华
陈华 陈景秋
陈景秋 秦百兰
秦百兰 张自立
张自立 郭松海
郭松海 李兰
李兰 房兴耀
房兴耀 池慧
池慧 柳斌杰
柳斌杰 曹义孙
曹义孙 毛新宇
毛新宇 詹国枢
詹国枢 朱永新
朱永新 张晓梅
张晓梅 焦加良
焦加良 张连起
张连起 龙墨
龙墨 王名
王名 何水法
何水法 李延生
李延生 巩汉林
巩汉林 李胜素
李胜素 施杰
施杰 王亚非
王亚非 艾克拜尔·米吉提
艾克拜尔·米吉提 姚爱兴
姚爱兴 贾宝兰
贾宝兰 谢卫
谢卫 汤素兰
汤素兰 黄信阳
黄信阳 张其成
张其成 潘鲁生
潘鲁生 冯丹藜
冯丹藜 艾克拜尔·米吉提
艾克拜尔·米吉提 袁熙坤
袁熙坤 毛新宇
毛新宇 学诚法师
学诚法师 宗立成
宗立成 梁凤仪
梁凤仪 施 杰
施 杰 张晓梅
张晓梅


