首页>寻医·问药>营养膳食营养膳食
药膳技术指南发布 养生药膳要分体质吃
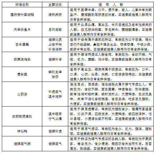
近日,中华中医药学会联合中国中药协会、中国针灸学会、中国民族医药学会和中国药膳研究会举行中医药团体标准新闻发布会。中国药膳研究会在会上发布了《常用特色药膳技术指南(第一批)》,包括17个常用特色药膳品种的技术指南,涵盖了17种贴近民众生活,适合常见病、多发病及公众人群药膳调理食养的品种,包括:莲籽荷叶蒸湖鸭、天麻汆鱼片、百冬灌藕、板栗烧鸡块、葛粉羹、山药汤、白胡椒煲猪肚、神仙鸭、健脾益气粥、滋养胃阴粥、当归生姜羊肉汤、加味甘麦大枣羹、清爽茶、九月肉片、银杞明目汤、黄芪羊脖粥和牛肉炖海带,分别具有清热、健脾、益气、养血等功效,适用于不同人群。
当今人们更重视各种维生素的补充,恰恰对天然滋补保健药膳的作用忽视了。
懂药膳的人太少了
中国民间历来重视药食同源,比如夏季为了解暑会服用绿豆汤,为了滋补身体会用功能不同的参、枸杞、莲子等煲制各种汤或者粥。北京同仁堂老药工马文林说,虽然很多人也能随口说出一些简单的“食疗”方子,但总的来说,老百姓餐桌上的药膳还是太少了。
作为在同仁堂里工作了40年的老药工,在马文林的印象中,同仁堂配制的一些像长寿粥、长寿茶等药膳方子,以前是经常有人排队来买的,而现在,也许是宣传得不够吧,前来为药膳配药的客人,几乎看不见了。
为什么感觉药膳不受重视了?
马文林说,既然是希望药膳达到“治病”效果,那就要明白药膳也需要一定的疗程,一般的药膳都得坚持数月以上,才能见到效果。药膳见效时间太长,这也许是很多人不能坚持食用药膳的一个原因吧。
中央保健委员会会诊专家、中国药膳研究会会长周文泉教授说,当今人们更重视各种维生素的补充,恰恰把天然滋补保健药膳的作用忽视了。人们通过现代各种手段提高免疫力,而药膳通过调整阴阳平衡达到防病治病的目的,却少有人重视。这其中的原因,一是有些药膳的制作也许有点复杂,不是很适合现代人越来越快的工作和生活节奏,在家里支个砂锅煲汤来细嚼慢咽,可能就是一种奢望了。此外,很少有人强调药膳的重要,宣传力度匮乏,而且现代懂药膳的专家稀少,专业人员缺乏,也都是现代人对药食同源及如何制作药膳不十分清楚的原因。
当然,在谈到药膳能防治疾病同时,不能回避的是医学的进步和各类药品、保健品的出现,使得一些疾病的治疗、康复变得越来越简单或者越来越迅速??赡艽蠹以谏硖宄鱿治侍馐?,第一想到的是去找医生看看,而不是找营养专家指点该怎么去吃。毕竟,药膳要发挥作用是需要一个较长的时间。
重点来了,来看看你适合哪种药膳!

编辑:赵彦
关键词:药膳技术指南 养生药膳 分体质吃
 
   
 

 贵阳机场冬日为客机除冰 保证飞行安全
贵阳机场冬日为客机除冰 保证飞行安全 保加利亚古城欢庆“中国年”
保加利亚古城欢庆“中国年” 河北塞罕坝出现日晕景观
河北塞罕坝出现日晕景观 尼尼斯托高票连任芬兰总统
尼尼斯托高票连任芬兰总统 第30届非盟首脑会议在埃塞俄比亚开幕
第30届非盟首脑会议在埃塞俄比亚开幕 保加利亚举办国际面具节
保加利亚举办国际面具节 叙政府代表表示反对由美国等五国提出的和解方案
叙政府代表表示反对由美国等五国提出的和解方案 洪都拉斯首位连任总统宣誓就职
洪都拉斯首位连任总统宣誓就职
 法蒂玛·马合木提
法蒂玛·马合木提 王召明
王召明 王霞
王霞 辜胜阻
辜胜阻 聂震宁
聂震宁 钱学明
钱学明 孟青录
孟青录 郭晋云
郭晋云 许进
许进 李健
李健 覺醒法師
覺醒法師 吕凤鼎
吕凤鼎 贺铿
贺铿 金曼
金曼 黄维义
黄维义 关牧村
关牧村 陈华
陈华 陈景秋
陈景秋 秦百兰
秦百兰 张自立
张自立 郭松海
郭松海 李兰
李兰 房兴耀
房兴耀 池慧
池慧 柳斌杰
柳斌杰 曹义孙
曹义孙 毛新宇
毛新宇 詹国枢
詹国枢 朱永新
朱永新 张晓梅
张晓梅 焦加良
焦加良 张连起
张连起 龙墨
龙墨 王名
王名 何水法
何水法 李延生
李延生 巩汉林
巩汉林 李胜素
李胜素 施杰
施杰 王亚非
王亚非 艾克拜尔·米吉提
艾克拜尔·米吉提 姚爱兴
姚爱兴 贾宝兰
贾宝兰 谢卫
谢卫 汤素兰
汤素兰 黄信阳
黄信阳 张其成
张其成 潘鲁生
潘鲁生 冯丹藜
冯丹藜 艾克拜尔·米吉提
艾克拜尔·米吉提 袁熙坤
袁熙坤 毛新宇
毛新宇 学诚法师
学诚法师 宗立成
宗立成 梁凤仪
梁凤仪 施 杰
施 杰 张晓梅
张晓梅


