首页>政声·政情>快报 快报
十八大以来落马市委书记职位已补任21人(表)
原标题:十八大以来落马市委书记职位已补任21人(表)
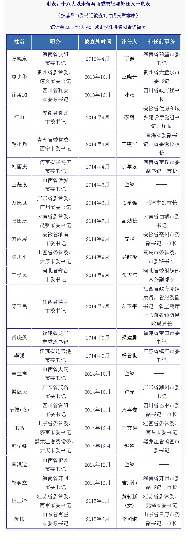
中国共产党新闻网4月10日电 (姚茜)近日,有媒体统计,自十八大以来,已至少有24名市委书记落马,涉及河南、贵州、四川、安徽、青海、山西、广东、云南、河北、江西、福建、江苏、山东、黑龙江等14省份。
记者据公开信息梳理发现,除山西省运城市、大同市、忻州市三地市委书记3职位空缺外,目前已有21人补位上任。在这21人中,18人为省内调任,而广州、太原、济南三座省会城市书记属于跨省调任。
补任21人来自哪里
地市市委书记是一座城市的“一把手”,职位非常重要。在21名继任者中,省内调动18人,跨省调动3人。其中跨省调动的分别是天津市原副市长任学锋出任广东省委常委、广州市委书记,重庆市委原常委、秘书长吴政隆出任山西省委常委、太原市委书记,江西省委原常委、南昌市委原书记王文涛出任山东省委常委、济南市委书记。
在省内调动的18人中,比较常见的情况是,由省内其他城市市长或者市委书记调任补位。这种情况共有12人。如河南省鹤壁市委原书记丁巍出任安阳市委书记,贵州省六盘水市委原书记王晓光出任遵义市委书记,商丘市委原副书记、市长余学友出任驻马店市委书记。
还有2位为兼任,分别是四川省政府秘书长叶壮兼任四川省雅安市委书记,青海省委副书记王建军兼任西宁市委书记。
另外,在其他任职情况中,有3位为省直机关调任地市,分别是安徽省住房和城乡建设厅原党组书记、厅长李明出任滁州市委书记,河北省委组织部原常务副部长张古江出任邢台市委书记,江西省纪委原副书记、省监察厅原厅长刘卫平出任萍乡市委书记。
省内调任中,还有1人为本市提拔,即河南省开封原市委副书记、市长吉炳伟补位开封市委书记。
6省会城市市委书记补齐 山西仍空缺3位
在十八大后掀起的反腐风暴中,共有6名在任的省会城市市委书记接受组织调查,分别是西宁的毛小兵、广州的万庆良、昆明的张田欣、太原的陈川平、济南的王敏和南京的杨卫泽。
目前,这6个城市的市委书记已补齐。其中,有两位曾经在当地工作过,分别是王建军和高劲松。在毛小兵落马后,王建军以青海省委副书记身份兼任西宁市委书记。王建军,湖北郧县人,2007年1月至2011年12月曾任西宁市委书记。补位昆明市委书记张田欣的是时任曲靖市委书记的高劲松,据中国领导干部资料库简历显示,高劲松,云南泸西人,曾任昆明市委常委、常务副市长、玉溪市长,曲靖市委书记。
其他4位省会城市书记均无本地工作经历。接替杨卫泽出任南京市委书记的黄莉新,也是建国以来南京市首位女性市委书记。1962年出生的黄莉新今年53岁,41岁时便出任江苏省副省长,从江苏省委常委、无锡市委书记任上调任古都南京,属于省内调任。时任天津副市长任学锋“空降”羊城,替代万庆良出任广东省委常委、广州市委书记。根据公开简历,任学锋未有在粤工作经历。出任山西省委常委、太原市委书记的吴政隆此前担任重庆市委常委、市委秘书长,也属于异地调任。而时任江西最年轻的省委常委、南昌市委书记王文涛,则北上山东任省委常委、济南市委书记。王文涛基层工作经验丰富、具有多地交流任职、多岗位历练经验。这三人都属于跨省调任。
而根据公开资料,山西省运城市、大同市、忻州市三地市委书记至今空缺,仍待补位。全国人大代表、山西省委书记王儒林在今年两会时曾透露,山西有3位市委书记、16位县委书记、13位县长岗位空缺。
编辑:玄燕凤
关键词:落马市委书记 补任21人
 
       
 


 中国制造助力孟加拉国首条河底隧道项目
中国制造助力孟加拉国首条河底隧道项目 澳大利亚猪肉产业协会官员看好进博会机遇
澳大利亚猪肉产业协会官员看好进博会机遇 联合国官员说叙利亚约1170万人需要人道主义援助
联合国官员说叙利亚约1170万人需要人道主义援助 伊朗外长扎里夫宣布辞职
伊朗外长扎里夫宣布辞职 中国南极中山站迎来建站30周年
中国南极中山站迎来建站30周年 联合国特使赴也门斡旋荷台达撤军事宜
联合国特使赴也门斡旋荷台达撤军事宜 以色列前能源部长因从事间谍活动被判11年监禁
以色列前能源部长因从事间谍活动被判11年监禁 故宫博物院建院94年来首开夜场举办“灯会”
故宫博物院建院94年来首开夜场举办“灯会”
 法蒂玛·马合木提
法蒂玛·马合木提 王召明
王召明 王霞
王霞 辜胜阻
辜胜阻 聂震宁
聂震宁 钱学明
钱学明 孟青录
孟青录 郭晋云
郭晋云 许进
许进 李健
李健 覺醒法師
覺醒法師 吕凤鼎
吕凤鼎 贺铿
贺铿 金曼
金曼 黄维义
黄维义 关牧村
关牧村 陈华
陈华 陈景秋
陈景秋 秦百兰
秦百兰 张自立
张自立 郭松海
郭松海 李兰
李兰 房兴耀
房兴耀 池慧
池慧 柳斌杰
柳斌杰 曹义孙
曹义孙 毛新宇
毛新宇 詹国枢
詹国枢 朱永新
朱永新 张晓梅
张晓梅 焦加良
焦加良 张连起
张连起 龙墨
龙墨 王名
王名 何水法
何水法 李延生
李延生 巩汉林
巩汉林 李胜素
李胜素 施杰
施杰 王亚非
王亚非 艾克拜尔·米吉提
艾克拜尔·米吉提 姚爱兴
姚爱兴 贾宝兰
贾宝兰 谢卫
谢卫 汤素兰
汤素兰 黄信阳
黄信阳 张其成
张其成 潘鲁生
潘鲁生 冯丹藜
冯丹藜 艾克拜尔·米吉提
艾克拜尔·米吉提 袁熙坤
袁熙坤 毛新宇
毛新宇 学诚法师
学诚法师 宗立成
宗立成 梁凤仪
梁凤仪 施 杰
施 杰 张晓梅
张晓梅


