首页>要闻>天下 天下
安倍召集16名专家开会 着手起草“安倍谈话”
原标题:安倍召集16名专家开会 着手起草“安倍谈话”
2月25日晚,安倍召集16名专家开会。
日本首相安倍晋三25日晚在首相官邸召集协助他起草二战结束70周年讲话,即“安倍谈话”的专家首次开会。作为安倍的私人咨询机构,这一专家会议将向安倍提供“素材”,但谈话是否使用“殖民统治”“侵略”等关键词,由安倍决定。
五大论点态度暧昧
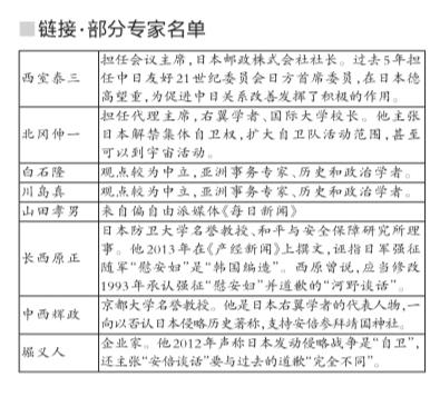
专家会议共16名成员,包括10名学者、3名商界领袖、两名媒体记者和一名国际援助人员。专家会议将每月召开一次,总共5次左右,并在8月前向安倍汇总报告。会议代理主席北冈伸一25日在会后说,专家会议将思考能成为“安倍谈话”素材的内容,但不会决定安倍具体说什么。
“安倍谈话”将在今年“8·15”日本无条件投降70周年之际发表。
安倍25日在会上给专家讨论“定调”,提出“安倍谈话”起草过程的“五大论点”,包括日本从历史吸取了哪些教训、日本战后如何为国际和平作出贡献、今后应当为地区和国际社会作出哪些贡献,强调谈话要“面向未来”,要重视他提出的“积极的和平主义”理念……唯独没有提及“道歉”。
分别于1995年和2005年发表的“村山讲话”和“小泉讲话”,明确承认日本“殖民统治”和“侵略”并表达反省和歉意。
各方劝告切勿孤行
连日来,日本政坛朝野、王室成员对安倍发出直接或间接劝告,希望“安倍谈话”能够明确继承“村山谈话”和“小泉谈话”。
最大在野党党首冈田克也25日说,人们对安倍的历史观有“忧虑”,战后70周年首相讲话需要经得起历史的检验,安倍应当把个人观点放在一旁,倾听各方意见。
当天早些时候,自由民主党副总裁高村正彦说,“安倍谈话”如果能越清楚地继承“村山谈话”和“小泉谈话”,就越能着眼于“日本的未来”。
先前,日本前国会众议院议长河野洋平、自民党总务会长二阶俊博也公开表达类似意见。
日本皇太子德仁在55岁生日前的新闻发布会上说:“虽然我出生于战后,没有经历过战争,但是,在战争记忆逐渐淡去的今天,谦逊地回顾过去,向对战争没有直接认识的下一代正确传递悲惨经历和日本走过的历史道路,十分重要。”
日本共同社分析师报道,如果“安倍谈话”出现“倒退”,将引发中国、韩国等亚洲邻国反对。今年是日韩邦交正?;?0周年,安倍希望借此机会改善双边关系,实现与韩国总统朴槿惠的首脑会谈。如果“安倍谈话”没有继承“村山谈话”的历史认识,势必导致因“慰安妇”问题、历史问题而恶化的日韩关系更加紧张。
观察
安倍试图勾销早期侵略史
清华大学日本问题专家刘江永说,安倍强调“战后70年”,但日本对外侵略扩张并非起始于第二次世界大战。“今年也是马关条约签订120周年,日本从那时起就开始对外侵略,安倍把时间段限定在二战,试图把以前的涉及钓鱼岛问题、台湾问题的历史一笔勾销,这一政治意图比较明显。”
刘江永认为,从现阶段安倍政权透漏的信息看,安倍届时可能抽象地表示继续坚持“村山谈话”和“小泉谈话”的立场没有改变,但是,他会回避尽量“侵略”“殖民”等关键词,回避“村山谈话”中对战争的定性、对邻国的歉意。安倍会对涉及战争的历史表示反省,但这种反省,可以在日本的语言、社会氛围下作多种解释,而安倍的意图是淡化侵略,只对“战败”进行反省。
编辑:巩盼东
关键词:安倍谈话 安倍召集专家 起草“安倍谈话” 勾销早期侵略史




球迷风暴
毕业啦
斯里兰卡“螃蟹部长”的美食故事
格鲁吉亚新总理和内阁赢得议会信任投票
美商务部批准首批钢铁产品“232”关税豁免申请
联合国总部举行“国际瑜伽日”活动
中国美食节在特拉维夫举行
匈牙利国会通过“阻止索罗斯”法案
法蒂玛·马合木提
王召明
王霞
辜胜阻
聂震宁
钱学明
孟青录
郭晋云
许进
李健
覺醒法師
吕凤鼎
贺铿
金曼
黄维义
关牧村
陈华
陈景秋
秦百兰
张自立
郭松海
李兰
房兴耀
池慧
柳斌杰
曹义孙
毛新宇
詹国枢
朱永新
张晓梅
焦加良
张连起
龙墨
王名
何水法
李延生
巩汉林
李胜素
施杰
王亚非
艾克拜尔·米吉提
姚爱兴
贾宝兰
谢卫
汤素兰
黄信阳
张其成
潘鲁生
冯丹藜
艾克拜尔·米吉提
袁熙坤
毛新宇
学诚法师
宗立成
梁凤仪
施 杰
张晓梅


